看最近知乎上挺多这类文章的半岛体育app欢迎您,不过都不是很全,有些网站还并不好用。在群里看到一个比较全的版本,转载过来,原文地址【持续更新】Z-library 全球最大的电子书图书馆下载方式 · YiBook Project 易书计划,已征得同意,可以随便转载。之前发的zlib很多都没了,大家如果觉得有用也不必收藏,直接复制一份到自己主页去吧。个人推荐3,4,5。
- 目前官方有 TGBOT、TOR/I2P、APP 三种渠道,其中 TGBOT 只能下载 50M 以下书籍,其他渠道没有限制。
- 民间,基于之前 Annas-archive 流出来的资源,涌现出一批离线版书库,资源同步到 22 年 10 月,一般需要通过 IPFS 下载。
- 此外,民间还有 zhelper 反编译 APP 得到的搜索/下载接口 zhelper V4。此接口和 zlibrary 官方在线库同步,下载也是走 zlibrary 服务器。但是后来 zhelper 不维护了,现在是 mibooks+zlib.download 在继续做。
- 推荐有能力的尽量走官方网站,其次 zhelper V4 在线库,最后用离线库
开云网址


首先安装 TG:下载地址(自备梯子)
然后浏览器打开:https://singlelogin.me/,注册或者登录之后,点击这个按钮就行了(登录之后才能看到):


50M 以下,每个账号限量 20 本每天。
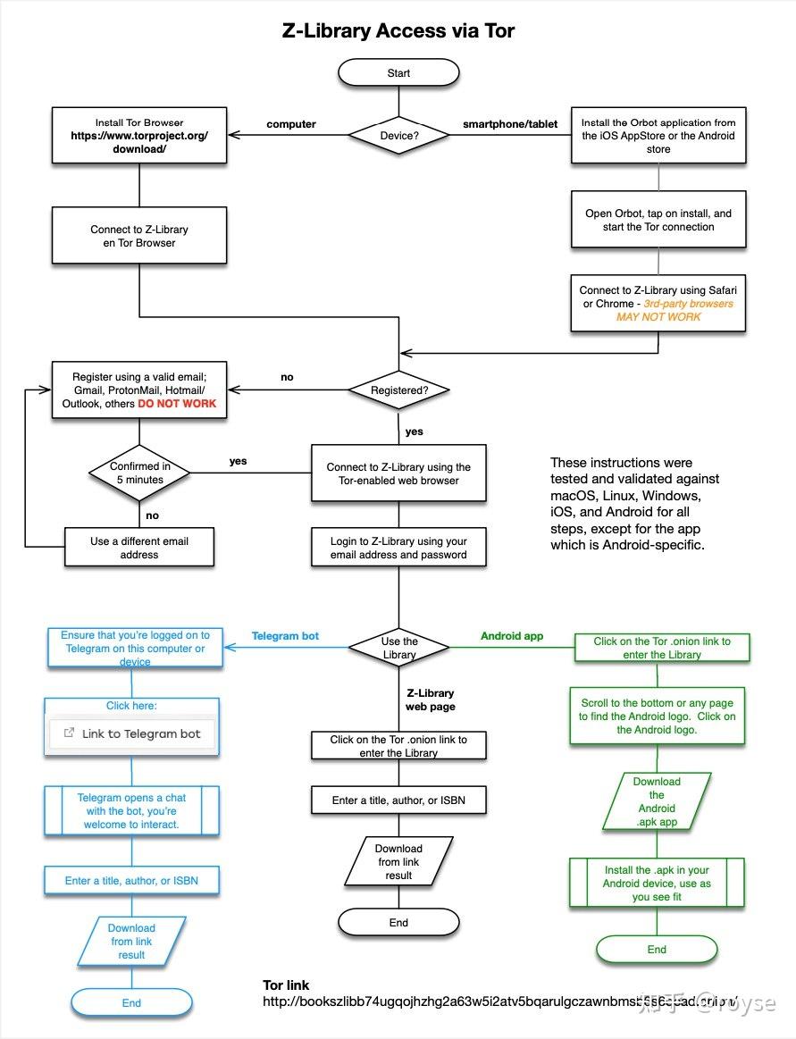
这种方法可以直接访问到原来的官网,就是速度稍微慢一点,然后需要额外下载专用浏览器,进行配置。
浏览器:http://torproject.netcologne.de/zh-CN/download/
网址(必须使用上面的浏览器打开):http://bookszlibb74ugqojhzhg2a63w5i2atv5bqarulgczawnbmsb6s6qead.onion/
浏览器:https://geti2p.net/en/download
网址(必须使用上面的浏览器打开):http://kkd7tiqf5lv3olqfdnkw4znmmmmnjo2xqlxrp5ntthp6juowaiha.b32.i2p/
只有安卓可以用,比较稳定,推荐
下载地址
(如果你打不开这个网站,那么大概率也打不开APP)
打开之后直接登录,然后就像之前用网站一样了。
从这里就开始介绍民间接口了。首先还是 zhelper 系列网站。之前 zhelper 主要有 V4(在线库)、V5(离线库,用的是之后介绍的 annas-archive 资源) 两个版本,然后后来由于业务调整,把 V4 砍掉了(但是又有另外的人部署了),V5 现在还剩个查询接口,网站已经打不开了。关停这些网站之后,zhelper 重新做了个搜索界面(叫做 zhelper search),但是需要自己提供搜索接口。
- zhelper search (带离线版接口)
- zhelper search (带在线版接口)
其他接口可以参考我们专门写的一篇文章。
这两个放一起是因为他们的书源是一致的。
这是之前一个 zlib 备份项目,他们把 zlib 整站电子书直接爬了下来,存到了 IPFS 上。zlib 关了之后,他们做了个查询/下载界面,还是比较好用的,而且可以显示封面。如果可以打开,并且不排斥英文的话挺推荐。
网站地址:https://annas-archive.org/
里面的书籍可以通过 IPFS 下载/Libgen 下载(Libgen 是另外一个在线图书馆,和 zlib 有很多重合)。
这是把 Annas-archive 数据库导出之后,另外做了个搜索+界面的开源项目,可以自己部署。
Github 地址:https://github.com/zlib-searcher/zlib-searcher四虎github
一个 DEMO:https://zlibsearch.1kbtool.com/
注意:由于这是一个开源项目,所以有很多人用这个搭建了自己的 zlib-searcher,虽然网址不一样,但是里面的内容完全一致,就不全部放出来了。
里面的书籍只能通过 IPFS 下载
另外的一些民间版本,书不全,用的比较少一点。
https://clibrary.top/
https:// 黑料不打详bk.hallowlib.org/






